
炒股就看金麒麟分析师研报,权威,专业,及时,全面,助您挖掘潜力主题机会!
来源:简易财经
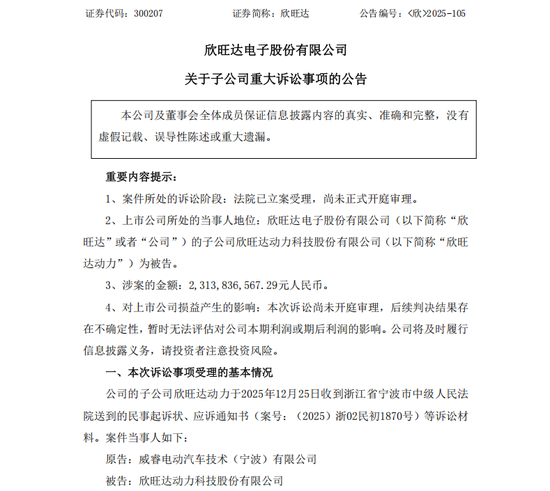
12月26日,欣旺达公告,旗下子公司欣旺达动力被吉利子公司威睿给告了,索赔金额高达23.14亿元。
这一数字创下国内新能源车企告供应商的最高索赔金额纪录,震动整个新能源汽车供应链。
01
纠纷起因,电芯质量问题
这起诉讼的双方,都非无名之辈。
原告威睿,是吉利旗下专攻电池、电机、电控等新能源车核心部件的子公司。
被告欣旺达动力,则是从消费电池巨头欣旺达剥离出来的,其创始人王明旺兄弟从广东茂名起家,凭借电池事业积累了可观的财富。
根据《2025胡润全球富豪榜》的数据显示,王明旺与蔡帝娥夫妇以115亿元的财富排名第2295位,成为新晋“茂名首富”。
威睿指控,2021年6月至2023年12月期间,欣旺达动力交付的电芯存在严重质量问题,导致自身遭受重大经济损失。
电芯可以理解为电池的“心脏”,充放电全靠它。这批电芯主要用在极氪001上,部分用户曾反馈,车辆存在充电速度变慢、续航里程缩水、电量显示不准等问题。
据估算,自2021年开启交付至2023年,极氪001累计交付约19.5万辆,其中搭载欣旺达电芯的WE86版本占比约10.2%,大约有2万辆。
2024年10月起,极氪给这部分车主体检,有问题的免费更换新的电池,还承担取送车、检测、工时等全部费用。
按每个电池包成本5–6万元来算,光换电池这一项就得花超10亿元。
据报道,极氪当时没有对外披露电池供应商信息,这次起诉欣旺达,应是双方就成本分摊发生争议。
根据欣旺达公告,现在案子还没开庭,后续判决结果不确定,暂时算不出对利润的影响。他们正想办法跟各方沟通,争取尽快解决。
他们还对媒体表示,虽然原告提起了诉讼,但法律程序需要时间,原告的诉求也不一定完全成立。
“作为电芯供应商,我们已对同款电芯进行了大量测试,目前采用我们自主设计的电池包系统提供给其他客户,尚未出现任何质量问题。在电芯后续的具体应用场景和使用条件上,他们一开始并没有与我们充分沟通。”
截至今日收盘,欣旺达股价报26.4元/股,跌11.4%,市值487亿元。
02
从亲密伙伴到对簿公堂
欣旺达和吉利其实是合作多年的“老搭档”了。
双方的合作始于2018年,当时欣旺达动力进入吉利供应链,为帝豪PHEV车型提供动力电池系统。
2021年4月,关系进一步升温。欣旺达动力成了威睿的定点供应商,为其供应电芯。
定点供货的好处是:车有上万个零件,如果临时找供应商,质量和交货都难保证。定点就能找靠谱伙伴一起研发、管质量,还能让供应商拿到长期订单。
凭借吉利系的大额订单,欣旺达动力的动力电池业务实现爆发式增长,营收从2021年不足30亿元飙升至百亿元以上,成功跻身行业二线梯队。
到2023年第一季度,吉利系已成为其第三大客户,前两大客户是东风和雷诺。
但这时候,合作的裂缝已经隐隐显现了。
2023年底,遭遇电池质量事件后,威睿开始减少欣旺达采购,转而使用时代吉利,也就是宁德时代和吉利的电池公司。
2024年,新款极氪001直接剔除欣旺达电芯,换成宁德时代的磷酸铁锂电池。
而欣旺达在港股上市的招股书中,也已没有将吉利明确列为合作客户。
从公开信息看,双方在诉前应进行过协商,但显然未能解决分歧。最终,威睿选择在2025年12月正式提起诉讼,将合作裂痕公之于众。
03
不止赔偿,更是信任危机
事实上,这笔天价索赔,对欣旺达的影响远不止财务层面。
2023年-2024年,欣旺达的归母净利润分别为10.8亿元、14.7亿元,合计约25.4亿元。2025年前三季度,约为14.1亿元。
二十多亿的索赔额,已经快赶上欣旺达两年的净利润。
更危险的是,这次诉讼可能让欣旺达的其他客户重新评估合作风险。市场竞争激烈,信任一旦受损,订单可能在无声中流失。
据中国汽车动力电池产业创新联盟统计,2025年前11个月,欣旺达动力电池装车量在国内排名第六,市占比为3.25%。目前,欣旺达的电池技术已覆盖40余款量产车型和30余款待量产车型。
其中,新势力车型包括理想L系列Air版、i 系列,蔚来萤火虫,小鹏G9,零跑 C10。小米第三款车型“昆仑”也可能采用其电池。
事实上,之前理想i6曝光时,曾因电池紧缺推出“宁德时代与欣旺达电池随机二选一”机制。
选择欣旺达就会多送两年4万公里的延保,价值3999元,而想要换宁德时代的电池就必须要加钱。
这一机制当时就引发部分消费者强烈抵制,有人明确表示“非宁德时代电池不买”。如今回看,当时市场对欣旺达电池的不信任,似乎已埋下今日纠纷的伏笔。
还有观点称,欣旺达2025年动力电池及储能业务皆高歌猛进,前三季度出货同比大增,储能电池满产、动力电池供应理想、小鹏等头部车企,集团寄望这两大板块拔高估值,同时推进港股IPO。
“如今闹到立案起诉,更像一场精准狙击:既打乱欣旺达IPO节奏,又让理想等合作车企陷入尴尬,动摇市场信任度。”
此刻,欣旺达必须向资本市场与客户证明:吉利遇到的是特例,不是通病。若无法自证,这家在产能与客户线上高歌猛进的公司,恐将在行业的残酷洗牌中率先陷入被动。
⭐星标花椒财经,好内容不错过⭐
免责声明:
文章内容仅供参考,文章中的信息或所表述的意见不构成任何投资建议,花椒财经不对因使用本文章所采取的任何行动承担任何责任!
海量资讯、精准解读,尽在新浪财经APP
责任编辑:杨红卜
有富策略配资提示:文章来自网络,不代表本站观点。